💡 一句话真相:Redis的过期清理就像\"超市临期商品管理\"🛒——惰性删除是顾客结账时检查保质期,定期删除是店员定时巡检货架! 🔧 ...
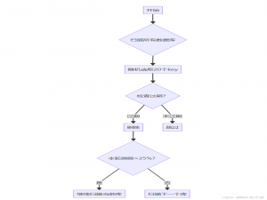
文章目录 定时删除 惰性删除 Redis 中有惰性删除与定时删除两种数据删除策略。Redis 将这两种策略结合使用,是为了在性能和内存管理之间取得平衡。惰...