Llama-2-7b-chat-hf可靠性:99.9%可用性的高可靠部署 【免费下载链接】Llama-2-7b-chat-hf 项目地址: https://ai.gitcode.com/mirrors/NousResearch/Ll...
有数字芯片之母别称的FPGA,是国内在半导体行业率先取得重大突破的细分赛道,正迎来技术和市场形成共振的黄金发展期。 国内拥有最多的应用设计工程师与新兴...
维护管理 维护项目 检查项 正常状态 维护周期 查看系统告警 FusionCompute上的告警 无新增告警 每天 检查FusionCompute健康状态 健康检查报告 无”不合格“...
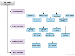
文章: Fault-tolerance approaches for distributed and cloud computing environments: A systematic review, taxonomy and future directions Kirti, Me...
接收机自主完好性监测(RAIM)算法近三年研究现状总结(2022-2025) 文章目录 接收机自主完好性监测(RAIM)算法近三年研究现状总结(2022-2025) 一、技...
本文还有配套的精品资源,点击获取 简介:Palantir Agent是一个开源的网络监控和性能测试工具,旨在通过分布式代理实时监测和分析网络状态,从而保障网...
发布Attacknet:基于混沌测试的区块链节点漏洞挖掘新工具 今天,Trail of Bits发布了Attacknet,这是一款与传统运行时验证工具相比具有突破性的新工具,由我...
Redis的哨兵模式原理详解 开篇:哨兵模式就像城市的应急指挥中心 想象一下,一个繁忙的城市交通系统。当主要交通枢纽出现故障时,如果没有应急机制,整个城...
混沌工程在在线游戏平台服务器稳定性优化与卡顿治理中的实践 技术选型与实施框架 在线游戏平台作为典型的高并发、低延迟场景,其服务器稳定性直接影响用户留...