引言:照片满天飞,你的手机还撑得住吗? 在这个“全民拍照”的时代,手机变成了我们的第二双眼。从日常生活到重要时刻,从风景打卡到工作截图,手机相册已悄...
Rainbond V6 国产化部署教程,针对鲲鹏 CPU + 麒麟 V10 的离线环境,手把手教你从环境准备到应用上线,所有依赖包提前打包好,步骤写成傻瓜式操作指南。别说...
一、集成步骤 (一)创建 Spring Boot 项目 使用 Spring Initializr 创建项目时,选择 Maven 或 Gradle 作为项目构建工具,选择合适的 Spring Boot 版本,...
1.背景介绍 大数据处理和云计算是当今最热门的技术话题之一,它们为企业和组织提供了新的机遇和挑战。大数据处理涉及到处理和分析海量、多样化、高速增长的...
数据结构系列五:Map与Set(三) 二叉搜索树 一、搜索原理(有序维护) 1.插入 2.删除 2.1单子树节点 2.2双子树节点 二、搜索性能 1.排成完全二叉树 2.排成链...
专栏:算法的魔法世界 个人主页:手握风云 目录 一、搜索算法 二、回溯算法 三、例题讲解 3.1. 计算布尔二叉树的值 3.2. 求根节点到叶节点数字之和 3.3...
亲爱的读者朋友们😃,此文开启知识盛宴与思想碰撞🎉。 快来参与讨论💬,点赞👍、收藏⭐、分享📤,共创活力社区。 ...
目录 一、前言 二、Lock4j 概述 2.1 Lock4j 介绍 2.1.1 Lock4j 是什么 2.1.2 Lock4j 主要特征 2.1.3 Lock4j 技术特点 2.2 Lock4j 支持的锁类型 2.3 Lock4j ...
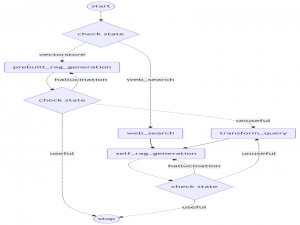
完整的代码下载:基于SpringAIAlibaba的多智能体RAG应用资源-CSDN下载 已同步上传至github:1998y12/multi-agent-rag-spring: a multi-agent RAG applicat...
对于经常渲染动画和效果图的从业者而言,分布式渲染是一项提升效率的关键技术。其多机协同工作的模式能显著缩短渲染时间,尤其适用于存在闲置计算资源的场景...