文章目录 一、面向字节流 二、粘包问题 应用层如何解决粘包问题? 一、面向字节流 使用 TCP socket 进行网络编程,Linux 内核会给每个 socket 都分配...
Java中的I/O流提供了丰富的类库来处理输入输出操作。 主要分为字节流和字符流两大类。 下面我将从分类、用途和性能三个方面进行详细说明。 一、流的分类 1....
语句分隔符 package mainimport \"fmt\"func main() { // GO语言有两个语句分隔符 一个是分号 一个是换行 var x = 100 var y = 200 fmt.Println(x, y) var a...
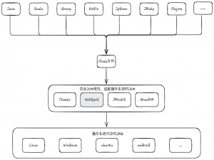
前言 Java自1996年发展至今,已经不仅仅是一种语言,还是一种标准,只要写出满足JVM规范的class字节码文件,就可以在JVM执行。通过JVM屏蔽了上层语言的不同...
目录 phpms 再短一点点 泽西岛 phpms dirsearch请求太快会报429,要设置一手--delay,扫出来.git 跑一下githacker git stash listgit stash show -p 注...
事先说明:博客并不做规范的知识讲解,仅仅是用于我个人的笔记,可能并不适用于所有人,内容也会存在错误的可能性,大家可以指正并探讨 2 Socket 进程与进...
字节跳动视觉算法面试30问全景精解 ——内容智能 × 算法创新 × 全球规模:字节跳动视觉算法面试核心考点全览 前言 字节跳动作为全球领先的内容科技公司,在短...