题目卡片 题目链接:704. 二分查找 - 力扣(LeetCode) 类 型:数组 难 度:简单 目录 题目卡片 原题 Attention Part1 影响初始边界的选择 Pa...
我的主页:2的n次方_ 1. Maven Maven是⼀个项⽬管理⼯具, 通过 pom.xml ⽂件的配置获取 jar 包,⽽不⽤⼿动去添加 jar 包,这样就大大的提高了开发...
在创建SpringBoot工程时,在这里可以选择lombok依赖 选了的话 依赖版本就由springboot 父工程 统一管理 可能就会和你的jdk版本产生冲突,导致get set 构...
Maven 什么是maven Maven简单的理解就是一个项目管理工具,使用pom.xml文件进行管理和获取.jar包,而不用手动进行添加.jar包。 创建maven项目以及使用 Maven...
大家好,我是全栈小5,欢迎来到《小5讲堂》。 这是《Sql Server》系列文章,每篇文章将以博主理解的角度展开讲解。 温馨提示:博主能力有限,理解水平有限...
欢迎来到Cursor的世界:让AI成为你的编程伙伴! 亲爱的开发者朋友们, 你是否曾为重复的代码编写感到疲惫?是否在调试复杂逻辑时耗费大量时间?现在,一款...
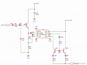
看了该文章可以知道什么? 1.推挽电路 2.为什么要用推挽电路驱动mos管 上图是实际工程得电平转换驱动mos管电路,不知道小伙伴们有没有看出来这是推挽电路呢...
01 霍桑效应 “霍桑效应”也称“宣泄效应”。 霍桑工厂是一家电器公司的分厂。为了提高员工的工作效率,工厂增设了许多娱乐设施,改善工作环境,提高各项福利,...
背景: 在学习鸿蒙next开发应用的初期总是会遇到一堆的问题,毕竟鸿蒙next开发不管是他的ArKTS语言还是他的开发工具DevEco Studio都还在起步阶段,就像当...
首先明白这个出现的原因是什么 在mybatis-plus3中,因为版本的原因就会导致依赖需要更新为其他的,不然控制台就会报错Bean named \'ddlApplicationRunner\' ...