前言 小智 AI 聊天机器人是最近一个很火的开源项目,它借助LLM大模型以及TTS等AI的能力,通过自然语言来与其对话实现交互。它可以回答任何问题、播放音乐、...
📑前言 在数据库应用开发和运维过程中,SQL报文协议的选择往往被忽视,但它对数据库性能有着深远的影响。本文将通过一个实际案例,探讨如何通过优化...
wss://xxx 是 WebSocket Secure 协议的一种使用形式,用于在客户端和服务器之间建立安全的实时通信连接。以下是详细解析: 1. 协议简介 wss://:表示使用 T...
本文还有配套的精品资源,点击获取 简介:MQTT是一种专为物联网(IoT)设计的轻量级消息协议,以低带宽和低功耗为特点。本文介绍了一款名为”mqtt.fx”的开...
在当今快速发展的物联网(IoT)领域,低功耗蓝牙(Bluetooth Low Energy, BLE)技术扮演着至关重要的角色。 今天,我们要探讨的是nRF5340 SoC,这是nRF53系列的...
这张图片介绍了 Caddy 服务器如何提供 TLS(传输层安全协议) 支持,确保通信的安全性。以下是对图片内容的详细分析 1. Caddy 是什么? Caddy 是一个现代...
大家好,我是[晚风依旧似温柔],新人一枚,欢迎大家关注~ 本文目录: 概述:物联网设备的接入与控制 物联网设备的远程连接与数据交互 1. **MQTT 协...
在AI智能体开发领域,Model Context Protocol(MCP) 正迅速成为连接大模型与外部工具的黄金标准。通过MCP协议,开发者无需修改AI核心代码,即可让Claude、C...
目录 0.背景 1.问题描述 2.问题原因 3. 解决思路: 4.详细步骤 1)生成SSH密钥(如果本地有密钥,可忽略) 2)将密钥加入github中 3)修改git的连接协议为...
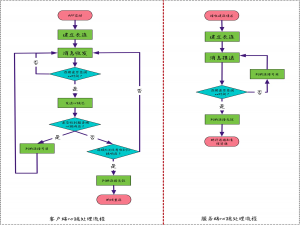
文章目录 1.WebSocket协议简介 2.WebSocket状态码的作用: 3.WebSocket状态码1006详解 1.问题原因 2.解决方案 1.WebSocket协议简介 WebSocket协议是...