注明原文:https://zhangxiaofan.blog.csdn.net/article/details/148512659 目录 目标 下载 微信小程序设置按键 使用 语法学习(可跳过) 查看目标窗口信...
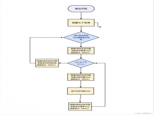
目录 前言 程序现象 项目背景 项目介绍 目前版本实现的功能 设计到的freertos知识 使用到的硬件 硬件连线图 实现思路 任务调度流程图 编辑 任务具体操作...
Mac Mouse Fix:让你的普通鼠标超越苹果触控板的神器 项目概述 Mac Mouse Fix 是一款专为 macOS 设计的鼠标增强工具,它能将普通鼠标的体验提升到甚至超越苹...
1. 简介 KeyPresser 是一款自动化按键工具,它可以与窗口交互,并支持后台运行, 无需保持被控窗口在前台运行。用户可以选择要操作的目标窗口,并通过勾选复...
1、前言 大家如果遇到前几次可以正常烧录,后面烧录就报错了的话,可以尝试用BSL烧录进行解锁。目前该烧录方法仅针对单片机解锁,笔者并未研究通过...
前面两章实现了OLED屏幕显示的基本功能,这一章就做一个多级菜单显示功能 单片机选择STM32F103C8T6最小系统板,OLED屏选择0.96寸OLED显示...
这种提问不少,留个底稿。 高电平时是可以检测按键按下操作,当低电平时点亮则再无法检测按键操作,当然可以人为短暂设置高电平,设置高电平前保存当前状态...
keyboard 库简介 Python 的 keyboard 库是一个用于模拟和控制键盘输入的轻量级工具,支持按键监听、组合键触发和文本输入等功能。它跨平台支持 Windows、Lin...
0.我想做什么? 想做这样一个功能的原型:用网络摄像头做一个尺寸测量的仪器,好吧,就称它为一键测量仪远古版。原型开发,目的是验证可行性。所以准备不用...
演示视频:https://www.bilibili.com/video/BV1Sq93YRENm/?share_source=copy_web&vd_source=0e4269581b0bc60d57a80c9a27c98905 一、项目简介 ...