文章目录 1. 定义 2. 算法步骤 3. 动图演示 4. 性质 5. 算法分析 6. 代码实现 C语言 Python Java C++ Go 结语 1. 定义 希尔排序(英语:Shell sort)...
图论基础算法:DFS、BFS、并查集与拓扑排序的C++实现 图论是计算机科学中的核心领域,广泛应用于社交网络分析、路径规划、编译器设计等场景。本文将介绍图论...
选择排序:简单但低效的排序策略 大家好!今天我们来聊聊排序算法中的一位\"老朋友\"——选择排序。想象一下你在整理一副扑克牌,每次从手中剩余的牌中找出最...
Problem: 116. 填充每个节点的下一个右侧节点指针 文章目录 题目描述 思路 复杂度 Code 题目描述 思路 遍历思想(利用二叉树的先序遍历) 本题目的难...
文章目录 1. 定义 2. 算法步骤 3. 动图演示 4. 性质 5. 算法分析 6. 代码实现 C语言 Python Java C++ Go 结语 1. 定义 冒泡排序(英语:Bubble sort...
给你一个整数数组 nums ,判断是否存在三元组 [nums[i], nums[j], nums[k]] 满足 i != j、i != k 且 j != k ,同时还满足 nums[i] + nums[j] + nums[k] == 0...
各位看官早安午安晚安呀 如果您觉得这篇文章对您有帮助的话 欢迎您一键三连,小编尽全力做到更好欢迎您分享给更多人哦 今天我们来学习七大排序算法 一:直...
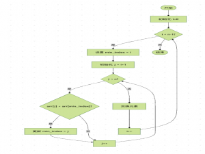
文章目录 20. 有效的括号 描述 示例 1 示例 2 示例 3 示例 4 示例 5 提示 解题思路 算法分析 问题本质分析 栈匹配算法详解 括号匹配过程演示 不匹配情...
前言 排序,就是使用一串记录,按照其中的某个或某些关键字的大小,递增或者递减的排序起来的一系列操作。 排序算法有着广泛的应用,因为...