前言 最近博主正在和队友准备九月的数学建模,在做往年的题目,博主主要是负责数据处理,运算以及可视化,这里分享一下自己部分的工作,相关题目以及下面所涉...
K-means 聚类是一种常用的基于距离的聚类算法,旨在将数据集划分为 个簇。算法的目标是最小化簇内的点到簇中心的距离总和。下面,我们将从 K-means...
🎁个人主页:User_芊芊君子 🎉欢迎大家点赞👍评论📝收藏⭐文章 🔍系列专栏:AI 【前言】 在C语言算法学习与实践领...
目录 一、背景介绍 二、KNN 算法原理 2.1 核心思想 2.2 距离度量方法 2.3 算法流程 2.4算法结构: 三、KNN 算法代码实现 3.1 基于 Scikit-learn 的简单实...
一、仿真目标 通过对优化前和优化后的布局图进行对比分析,并根据布局图进行FlexSim仿真,通过对比分析得出两个方案的仿真指标数据。从而可以确保优化后的方...
10kV架空电线安全距离购房指南 中国大陆地区10kV架空电线距居民住宅需要满足1.5米水平安全距离(裸导线)和6.5米垂直安全距离的国家强制标准。根据现行法规...
在机器学习的广袤领域中,K - 近邻算法(K-Nearest Neighbors, KNN)以其简洁直观的理念,宛如一颗璀璨的明星,照亮了无数初学者踏入机器学习大门的道路。自...
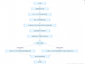
一 算法介绍 K近邻(K-Nearest Neighbors, KNN)是一种基于实例的监督学习算法,适用于分类和回归任务。其核心思想是通过计算待预测样本与训练集中...
KNN 算法概述 K 最近邻(K-Nearest Neighbors, KNN)是一种基于实例的监督学习算法,适用于分类和回归任务。其核心思想是通过计算新样本与训练集中样本的距...
🧑 博主简介:CSDN博客专家、CSDN平台优质创作者,高级开发工程师,数学专业,10年以上C/C++, C#,Java等多种编程语言开发经验,拥有高级工程师证书;擅长C/...