在Win10系统中,我们在访问局域网共享文件或计算机共享打印机的时候会出现“你可能没有权限使用网络资源 ”。请与这台服务器的管理员联系以查明你是的提示,很...
说明 Freefilesync:用于windows与windows,windows与linux之间同步linux 之间同步,使用系统的自带的 corn 软件,执行 sync 命名的脚本即可 一 、下载Free...
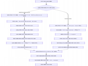
CLion for STM32 文章目录 CLion for STM32 前言 笔者开源仓库 缘起 笔者环境 简介 需求分析 软件下载安装 编译烧录 编译 编译测试 烧录 Ope...
前提条件: 1、移动设备、电脑处于同一 Wi-Fi 下。 2、adb 环境已配置。(手机的Android版本需 ≥11 adb工具的版本需 ≥30) 3、设备已通过USB连接电脑。 ...
一、简介 【DBeaver】是一款通用的数据库管理工具和sql客户端;其中【DBeaver Community】是一款免费开源的跨平台数据库工具,适用于开发人员、数据...
一、在VSCode官网上,查找VSCode的历史版本 进入官网:https://code.visualstudio.com/ 如下图: 进入VSCode的历史版本页面:点击‘Updates’链接,如下图...
目录 和利时LX-CU430与欧姆龙Sysmac Gateway软件通讯... 1 1、软硬件版本... 3 1.1、和利时软硬件版本... 3 1.2、欧姆龙软硬件版本... 3 2、准备工作... 3 2...
一. FPGA开发流程 在点灯之前,我们先来看下标准的 FPGA 开发流程,标准的 FPGA 开发流程主要有以下几个步骤: 1)需求分析:做一个项目之前,我们首先需要...
目录 1 下载ST-LINK Utility软件 2 安装ST-LINK Utility软件 3 通过ST-LINK Utility下载hex程序到单片机 4 通过ST-LINK Utility读取单片机内的程序 正文 ...
摘要:在信创窗口期,我们把拥有2000+存储过程、300+链接服务器的核心业务,从 SQL Server 2016/2019 平移到 KingbaseES V9R4C12(SQL Server 兼容版)。本...