👨⚕️ 主页: gis分享者 👨⚕️ 感谢各位大佬 点赞👍 收藏⭐ 留言📝 加关注✅! 👨⚕️ 收录于专栏:数据库工程师 文章目...
前言 AI时代的数据库一体机市场,只能用两个词来形容:高手云集,战况激烈! 国际巨头仍在高端市场占据主导地位,但在国产替代的冲击下,也开始另寻突破口;...
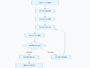
引言 在当今数据驱动的商业环境中,企业面临着日益复杂的决策问题。传统的数据分析工具往往难以应对多步骤、多依赖的复杂问题求解。例如,当企业需要分析\"...
2025亚太中文赛项数学建模选题建议+初步分析 提示:C君认为的难度和开放度评级如下: 难度排序(从易到难):B题(中等) < A题(中等偏高) < C题...
作为一名数据仓库工程师,结合区块链和以太坊数据分析的背景,我将详细讲解区块链数据分析的完整流程,涵盖数据抽取、数据加工和数据分析三个阶段。 区块链...
引言:供应链困局中的技术觉醒 当某全球知名车企因零部件溯源漏洞陷入“召回门”,损失超80亿美元;当某生鲜电商平台因冷链数据造假导致客户信任崩塌,市值蒸...
在当今数字化办公的大趋势下,高效的会议协作变得尤为重要。HarmonyOS Next 提供了强大的分布式能力,为开发支持多设备协同与应用接续的会议应用创造了有利...
USART HMI触摸屏接收数据并显示:让STM32与触摸屏交互更简单 【下载地址】USARTHMI触摸屏接收数据并显示 这是一个基于STM32的开源项目,专注于实现USART H...
在当今互联网应用系统中,HTTP 接口作为前后端交互的核心桥梁,其安全性直接关系到整个系统的稳定与数据的安全。尤其是在前后端分离、微服务架构盛行的背景...