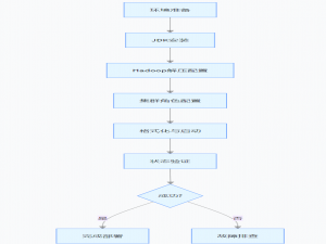
一、集群化环境前置准备 1.1 虚拟机集群规划 1.1.1 节点角色分配(3 节点方案) 节点名称 IP 地址 角色分配 node1 192.168.88.130 Namenode、ResourceMan...
本文还有配套的精品资源,点击获取 简介:Elasticsearch是一个基于Lucene的分布式搜索和分析引擎,其源码分析对于理解其工作原理至关重要。文章首先介绍...
大家好,欢迎来到程序视点!我是小二哥! 今天给大家推荐一个完全使用 TypeScript 编写的 Vue 3 组件库:Naive UI Vue 作者尤雨溪官方推荐。不可小觑! 关...
微软安全配置框架(SecCon-Framework)使用指南 1. 项目目录结构及介绍 微软的SecCon-Framework是一个专注于Windows系统安全性配置的框架,它旨在通过细分设...
引言 在现代办公自动化和文档处理领域,Microsoft Word的.docx格式已成为行业标准。对于需要在Java应用程序中生成、修改或处理Word文档的开发者来说,docx4j...
本文还有配套的精品资源,点击获取 简介:大学生数学建模国赛是一项全球性的比赛,旨在提升学生的数学应用能力、团队协作和创新思维。LaTeX模板简化了撰...
一文吃透!Java与Elasticsearch的梦幻联动 一、从 “找东西” 说起:Elasticsearch 是什么 想象一下,你置身于一个巨大无比的图书馆,里面堆满了各种各样的书...
常见本地大模型知识库工具 LLM knowledge base 这里先盘点一下最近比较火爆的几个工具,将从知识库侧和大模型侧分别介绍。 01 知识库侧 知识库侧主要是指更...
LangChain 自适应检索系统知识点总结 1. 环境配置与依赖导入 1.1 核心依赖 from langchain_community.embeddings import DashScopeEmbeddingsfrom langchain...