目录 前言 一、关闭虚拟机,关闭虚拟机!!! 二、删除所有快照 三、更改虚拟机设置 四、在虚拟机内进行修改 1. 安装GParted 终端执行: 编辑2. 运行GPart...
维护管理 维护项目 检查项 正常状态 维护周期 查看系统告警 FusionCompute上的告警 无新增告警 每天 检查FusionCompute健康状态 健康检查报告 无”不合格“...
一、虚拟化技术:常见的虚拟化技术:虚拟化主要厂商及产品介绍VMware:VMware Workstation、vSphereMicrosoft:VirtualPC、Hyper-VRedHat:KVM、RHEVCitrix...
一、介绍 macOS是一套由苹果开发的运行于Macintosh系列电脑上的操作系统。macOS是首个在商用领域成功的图形用户界面操作系统。macOS是基于XNU混合内...
如何通过docker进行本地部署? 在做项目的过程中,想要上线项目的话肯定是不能在我们电脑上进行开发的,要部署到服务器上面,今天就总结一下操作步骤。 1、...
一、Hadoop平台介绍 Hadoop平台是一个由Apache基金会所开发的分布式系统基础架构,专为大数据处理而设计。以下是关于Hadoop平台的详细介绍: 1.1 Hado...
在云计算虚拟化实验中,Web 服务部署与虚拟机克隆是核心实操场景 —— 前者实现跨设备资源共享,后者则解决服务快速复制与扩展问题。本文以 Ubuntu Linux 虚拟...
开场白说明: 记录mac 按装虚拟机的过成,一路坎坷,给需要的朋友借鉴一下。 一 官网下载 官网下载地址: VMware by Broadcom - Cloud Computi...
目录 一、VMware的安装 1. 资源获取 1. 网盘提取 2. VMware官网,选择自己合适的版本,我下载的是16.2版本 2.安装步骤 二、Ubuntu的安装 1. Ubuntu 镜像文件...
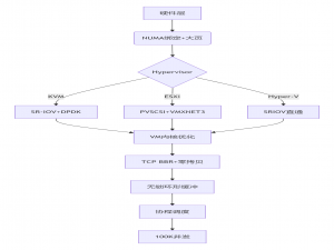
一、裸金属部署 1.1 内核调优 在裸金属部署中针对突发型流量(如秒杀、登录认证)和稳定型流量(如数据库、流媒体)进行差异化内核调优,需从连接管...