一、讯飞开放平台账号注册 访问讯飞开放平台官网: https://www.xfyun.cn/ 点击右上角的\"注册/登录\"按钮 完成账号注册并登录 在控制台创建应用: ...
在当今数字化时代,语音识别技术已经成为许多应用不可或缺的一部分。无论是会议记录、语音助手还是内容字幕,将语音转化为文本的能力对提升用户体验和工作效...
【Faster-Whisper】离线识别本地视频并生成字幕 1 前言 2 工具说明 2.1 ffmpeg 媒体转换器 2.1.1 理论 简介 文档 2.1.2 安装 win安装 python安装...
以下方案演示了如何基于 ESP32-S3,通过私有化大模型组合 ASR(语音识别)、LLM(语言大模型)和 TTS(语音合成)来构建一个语音交互系统,并且通过 WebSock...
bili2text是一款开源的Bilibili视频转文字工具,操作简单,功能强大。它可以自动下载Bilibili视频,提取音频,并利用先进的Whisper语音识别模型,将音频内容...
作为一名独立开发者,我常被身边一些不懂开发的朋友问:“一个人如何快速做出完整产品?”过去的我会回答“不可能”,或者说一个人完成很费时费力。但现在,用百...
此博客为一篇针对初学者的详细教程,涵盖小智 AI 机器人的原理、硬件准备、软件环境搭建、代码实现、云端部署以及优化扩展。文章结合了现有的网络资源,取长...
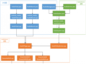
文章目录 1、概述 1)应用怎么播放音频? 2)Android Framework层音频框架 2、AudioService (AS) -java 3、Audioserver(as)-native 4、AudioPolicySe...
摘要:本文全面介绍了 AI 音频技术的发展、原理、应用及其面临的挑战。AI 音频技术通过语音识别、语音合成和音频生成等核心技术,推动了音乐创作、影视音效...
简介 前面两期文章我们介绍了I2S的读取和写入,一个是通过INMP441麦克风模块采集音频,一个是通过PCM5102A模块播放音频,那如果我们将两者结合起来,将麦克...