镜像备份流程 1.KUKA的U盘 2.在U盘中打开 RecoveryConfig 文件 3.按照以下顺序进行配置镜像备份的参数 3.1 清空Image文件夹中的上一次镜像文件 4.退出...
STM32 的 RTC 是一个独立的定时器/计数器,专门设计用于在微控制器主电源关闭(进入低功耗模式)或系统复位时,持续提供精确的日历(日期和时间)信息。它的...
学习目标: windows版docker部署的gitlab,备份后迁移到另一个服务器 学习内容: Docker 部署的 GitLab 备份 如果你使用 Docker 部署的 GitLab,需要进入到 ...
环境准备 开发者需要通过OTA升级的形式,将终端设备升级到HarmonyOS NEXT Developer Beta1及之后版本。 工具 版本 说明 “迁移调试”工具 205.0.0.115及之...
1.背景 对于数据量较小的数据进行备份还原,可以使用elasticdump工具。数据量较小的情况:由于Elasticdump的工作方式是每次导入导出100条数据,因此它更适合...
替代方案 1:安装 rsync 通过 MSYS2 安装: # 下载并安装 MSYS2curl -OL https://repo.msys2.org/distrib/x86_64/msys2-x86_64-20231026.exe./msys2-x86_64-...
融媒体中心网络安全应急预案(通用技术框架) 作者:高级网络安全工程师 吉林镇赉融媒刘晓伟最后更新:2025年7月适用对象:媒体行业网络安全从业者核心标准...
👉 点击关注不迷路 👉 点击关注不迷路 👉 点击关注不迷路 学习材料链接: https://pan.baidu.com/s/1-DvXr0CQfibViTuRegahnw?pwd=7d44 提取码: 7d44 复制这...
目录 一.数据备份 1.为什么要备份 2.MySQL备份类型 2.1.物理备份 2.2.逻辑备份 2.3.物理和逻辑备份的区别 3.物理备份方式 3.1.完整备份 3.2.增量备份 3.3.差...
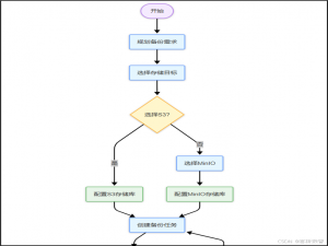
1、项目说明 1.1 任务需求 某企业里有一台Web服务器,里面的数据很重要,但是如果硬盘坏了数据就会丢失,现在领导要求把数据做备份,这样Web服务器数据丢...